-
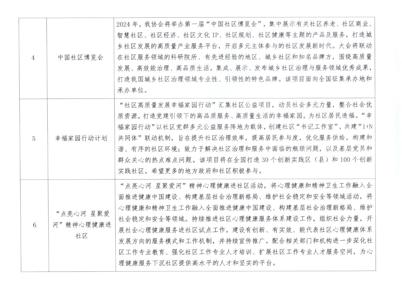
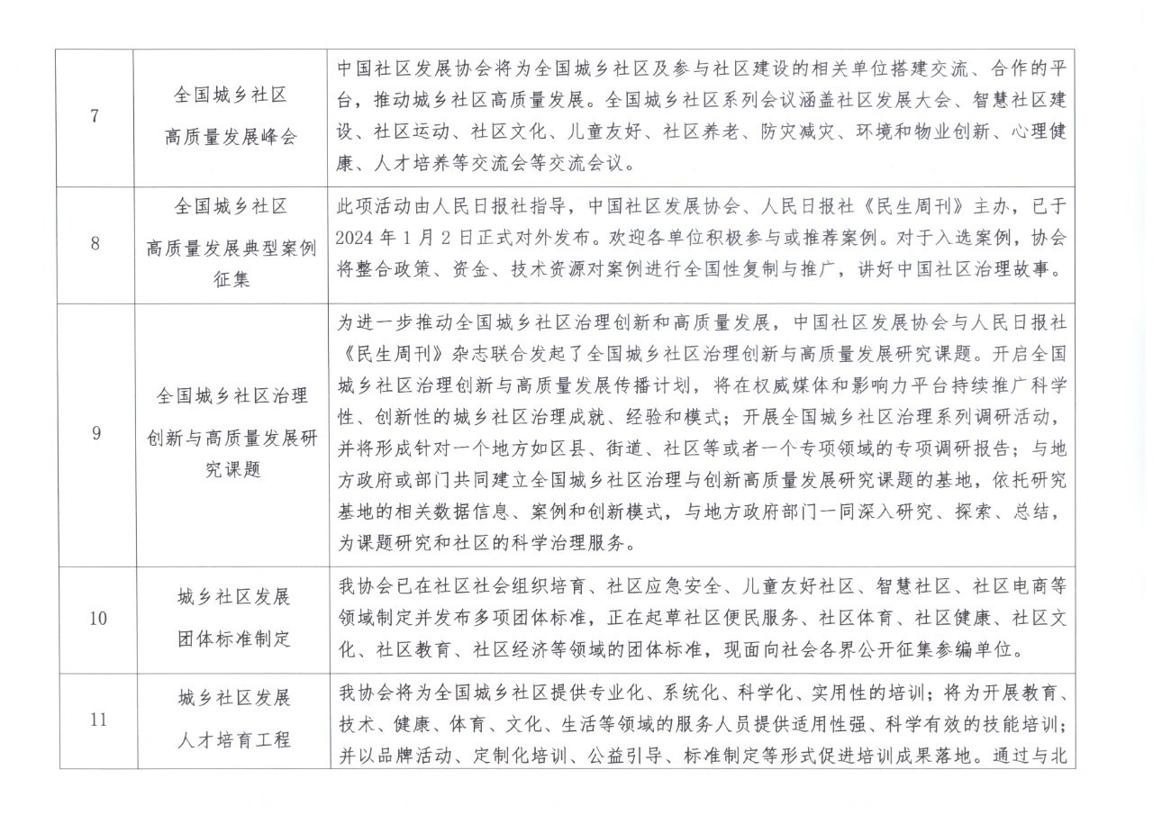
#同壹社区#关于发布《中国社区发展协会2024年机会清单》的公告
顶 顶 热2024/02/05 19:32:47 发布1408 浏览0 回复0 点赞
管理
普通会员
帖子:474
精华:2
注册:2017/03/17 01:06:54
IP属地:未知
加载中...
楼主其他帖子
-
LiveGood被称为普通人的“养老金账户”,带给我们养老保障#培训创业#
2024/10/02 02:28:15316浏览 -
为什么说“LiveGood”是颠覆者的颠覆者?#培训创业#
2024/09/28 04:36:43726浏览 -
發現為何LiveGood是首選的兼職創業良機!!#培训创业#
2024/09/26 04:20:28307浏览 -
LIVEGOOD如何做到不销而销#培训创业#
2024/09/14 03:37:11343浏览 -
LiveGood的商业模式具有一些独特的特点#培训创业#
2024/09/14 03:17:10314浏览 -
从Costco到LiveGood:会员经济的全球革新与财富共享探索#培训创业#
2024/09/13 05:02:56268浏览
新帖速递
-
美国估值50亿的「银发陪伴」模式,能解决中国老人的孤独吗?#综合报道#
2025/10/15 22:26:01181浏览
-
新房装踢脚线不请工人?老婆夸我真厉害#综合服务#
2025/09/25 11:11:23113浏览 -
2024全国志愿服务时间价值报告#综合报道#
2025/09/21 05:13:13132浏览 -
2024年企业志愿服务小时数价值(66.38元)#综合报道#
2025/09/21 05:05:12131浏览 -
2024年全国志愿时间价值发布:每小时41.57元#综合报道#
2025/09/21 05:00:57139浏览 -
从闹心到省心,台阶裂缝修复的真实分享#综合服务#
2025/09/09 14:17:39104浏览
精华好贴
-
段永平:世界上只有讲信誉的企业家才能将企业做大#综合知识#
2024/12/11 13:14:59483浏览
-
存钱不如存时间?“时间银行”为更好的养老储存资本#同壹社区#
2019/09/21 12:45:512299浏览
-
这份借车协议范本,有车的请务必收好!#综合知识#
2019/05/09 23:16:283956浏览
微信公众号






